【新人教版】化学选修四:2-2《影响化学反应速率的因素》教案设计

本文由用户“崔濠铄”分享发布 更新时间:2022-01-06 21:04:43 举报文档

以下为《【新人教版】化学选修四:2-2《影响化学反应速率的因素》教案设计》的无排版文字预览,完整格式请下载

下载前请仔细阅读文字预览以及下方图片预览。图片预览是什么样的,下载的文档就是什么样的。

第二节影响化学反应速率的因素

●课标要求

1.知道活化能的涵义及其化学反应速率的影响。

2.通过实验探究温度、浓度、压强和催化剂对化学反应速率的影响,认识其一般规律。

3.认识化学反应速率的调控在生活、生产和科学研究领域中的重要作用。

●课标解读

1.了解活化能、活化分子对化学反应速率的影响。

2.理解温度、浓度、压强、催化剂对化学反应速率的影响。

●教学地位

本课时通过3个实验分析了浓度、温度、催化剂对化学反应速率的影响。并用图示分析了压强对反应速率的影响。是本章的重点之一。也是学习化学平衡的移动的基础。

●新课导入建议

(1)其他条件相同时,用2 mol/L HCl、4 mol/L HCl分别与金属锌反应,谁产生的氢气快?(相同时间内)

(2)对反应2 H2O2===2H2O+O2↑使用MnO2作催化剂与不用产生O2的速率有什么不同?

●教学流程设计

课前预习安排:(1)看教材P20~24页填写【课前自主导学】的“知识1,活化分子和有效碰撞”,并完成【思考交流1】;

(2)看教材P20~P24页填写【课前自主导学】的“知识2,影响化学反应速率的因素”,并完成【思考交流2】。?步骤1:导入新课并分析本课时教材地位。?步骤2:建议对【思考交流2】多提问几个学生,使80%以上的学生都能掌握该内容,以利于下一步对该重点知识探究。

步骤5:在老师指导下由学生完成【变式训练1】和【当堂双基达标】中的1、4两题,验证学生对探究点的理解掌握情况。?步骤4:教师通过【例1】和教材P21页的讲解,对探究1中的“压强对化学反应速率的影响”进行总结。?步骤3:师生互动完成“探究1”可利用【问题导思】所设置的问题,由浅入深地进行师生互动。建议除【例1】外,再变换一个命题角度,可使用【教师备课资源】中的例题1。

步骤6:师生互动完成“探究2、外界条件对化学反应速率影响比较”,可利用【问题导思】所设置的问题,师生互动。可使用【教师备课资源】为您提供的例题2,拓展学生的思路。?步骤7:教师通过【例2】和教材P20~P24页的讲解对探究“2”的内容进行总结。?步骤8:在老师指导下由学生自主完成【变式训练2】和【当堂双基达标】中的2、3、5三题,验证学生对探究点的理解掌握情况。

步骤9:先让学生自主总结本课时学习的主要知识,然后对照【课堂小结】以明确掌握已学的内容,安排学生课下完成【课后知能检测】。

课 标 解 读

重 点 难 点



1.初步运用有效碰撞理论和活化分子等知识解释外界条件对化学反应速率的影响。





2.理解浓度、温度、压强、催化剂对化学反应速率的影响。

1.运用浓度、压强、温度、催化剂等条件的改变比较反应速率的大小。(重点)



2.通过识别有关化学反应速率与外界条件的图像,提高分析图像能力。(难点)







1.有效碰撞:能够引发化学反应的碰撞。

2.活化分子:能够发生有效碰撞的分子。

3.活化能:活化分子比普通分子所高出的能量。活化能越小,普通分子就越容易变成活化分子。如图所示:反应的活化能是E1,反应热是E1-E2。



4.普通分子+活化能活化分子。

5.活化能与化学反应速率的关系:在一定条件下,活化分子所占的百分数是固定不变的。活化分子的百分数越大,单位体积内活化分子数越多,单位时间内有效碰撞的次数越多,化学反应速率越快。

1.(1)增大浓度或改变压强能增大活化分子百分数吗?

(2)催化剂能加快化学反应速率,是因为降低了分子的活化能,对吗?

【提示】 (1)不能。(2)对。

影响化学反应速率的因素



1.内因(主要因素):反应物本身的性质。

2.外因(其他条件不变,只改变一个条件)

(1)浓度影响:其他条件不变时,增大反应物浓度, 反应速率加快;减小反应物浓度,反应速率减慢

原因:其他条件不变时,增大反应物浓度→单位体积内活化分子数增多→有效碰撞几率增加→化学反应速率加快。

反之,减小反应物浓度,化学反应速率减慢。

(2)压强影响:增大压强(减小容器容积),反 应速率加快;减小压强(增大容器容积,反应速率减慢)。

原因:增大压强(减小容器容积)→单位体积内活化分子数增大→反应速率加快;反之减小压强(增大容器容积),反应速率减慢。

(3)温度影响:升高温度,反应速率加快;降低温度, 反应速率减慢;

原因:升高温度→活化分子百分数增加→有效碰撞次数增多→化学反应速率加快。反之,减慢。

(4)催化剂影响:使用催化剂可加快化学反应速率;

原因:催化剂降低活化能,提高活化分子百分数→有效碰撞次数增多,反应速率加快。

2.(1)改变哪些条件一定能改变活化分子百分数?

(2)增加物质的量一定能加快反应速率吗?

【提示】 (1)温度,催化剂。

(2)不一定,若该物质的浓度不变,则不变。



压强对化学反应速率影响



【问题导思】 

①改变压强一定会影响化学反应速率吗?

【提示】 不一定。

②怎样正确分析压强对化学反应速率的影响。

【提示】 压强的变化看是否引起物质浓度的变化来分析对化学反应速率的影响。

 改变压强,对化学反应速率的影响的根本原因是引起浓度改变。所以在讨论压强对反应速率的影响时,应区分引起压强改变的原因。

1.对于没有气体参与的化学反应,由于改变压强时,反应物浓度变化很小,可忽略不计,因此对化学反应速率无影响。

2.对于有气体参与的化学反应,有以下几种情况:

(1)恒温时,压缩体积压强增大反应物浓度增大反应速率增大。

(2)恒温时,对于恒容密闭容器:

①充入气体反应物气体反应物浓度增大(压强也增大)反应速率增大。

②充入“惰性气体”总压强增大 →反应物浓度未改变 →反应速率不变。

(3)恒温、恒压时:

充入“惰性气体”体积增大气体反应物浓度减小反应速率减小。



压强变→看状态→无气体→不影响;

有气体→看浓度→浓度变→反应速率变。

 在一密闭容器中充入2 mol H2和2 mol I2,压强为p,在一定温度下发生H2(g)+I2(g)??2HI(g)的反应:

(1)恒容条件下,向其中加入1 mol H2,反应速率______(填“加快”“减慢”或“不变”,下同)。

(2)恒容条件下,向其中加入1 mol Ar,反应速率________。

(3)恒压条件下,向其中加入1 mol Ar,反应速率________。

【解析】 (1)恒容条件下,充入H2,增大了反应物浓度,反应速率加快。

(2)恒容条件下,充入与反应无关的气体(Ar),没有引起反应物浓度的变化,反应速率不变。

(3)恒压条件下,充入与反应无关的气体(Ar),使得容器体积增大,各反应物浓度减小,反应速率减慢。

【答案】 (1)加快 (2)不变 (3)减慢

因忽略题目给出的条件,恒容、恒压。错误认为恒压条件下充入Ar反应速率也不变。



1.对于反应:N2+O2??2NO,在密闭容器中进行,下列条件能加快该反应的速率的是(  )

A.缩小体积使压强增大

B.体积不变,充入N2使压强增大

C.体积不变,充入He使压强增大

D.压强不变,充入N2使体积增大

【解析】 压强对速率的影响实质上是浓度的影响。A缩小体积,总压强增大,各物质的浓度均增大,故反应速率加快。B体积不变,充入N2,反应物浓度增大,反应速率加快.C体积不变,充入He,总压强增大,但体系中各物质浓度均没有改变,故反应速率不变。D压强不变,充入N2,导致体积增大,其他物质的浓度均减小,故反应速率减慢.故正确答案为AB。

【答案】 AB

【教师备课资源】

 反应C(s)+H2O(g)??CO(g)+H2(g)在一可变容积的密闭容器中进行,在其他条件不变的情况下,下列条件的改变对其反应速率几乎无影响的是(  )

A.增加C的物质的量

B.将容器的体积缩小一半

C.保持体积不变,充入N2使体系压强增大

D.保持压强不变,充入N2使容器体积变大

【解析】 本题考查的是压强对反应速率的影响.C为固体反应物,增加其用量,对反应速率几乎没有影响;容器体积缩小一半,相当于压强增大一倍,浓度增大,反应速率增大;体积不变,充入N2,体系总压强增大,但反应混合物的浓度并未改变,反应速率基本不变;充入N2,使容器的体积增大,总压强不变,但反应混合物的浓度变小,反应速率减小.故正确答案为AC。

【答案】 AC

外界条件对化学反应速率的影响比较



①外界条件改变后,物质的活化能也改变了吗?

【提示】 使用催化剂,可改变活化能。

②活化分子数改变,反应速率就发生了改变吗?

【提示】 不一定,如恒压条件下:2HI(g)??H2(g)+I2(g),若增加HI的量,虽然活化分子数增多,但体积扩大,各物质的浓度不变,反应速率不变。

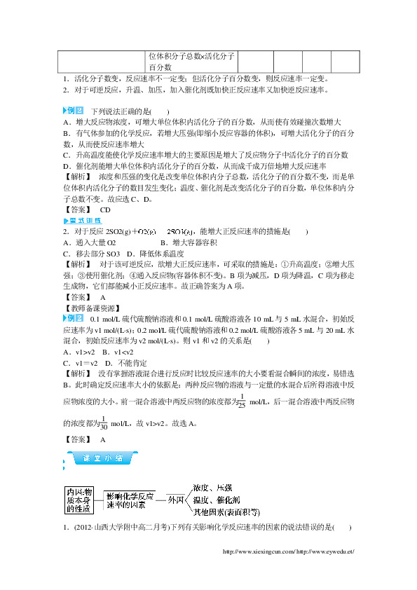
  变化结果



























条件变化  

活化能

单位体









积活化













分子数

活化分











子百分数

有效碰











撞次数

反应











速率













增大反应物的浓度

不变

增多

不变

增多

加快



减小反应物的浓度

不变

减少

不变

减少

减慢



增大气体反应物的













压强(减小容器容积)

不变

增多

不变

增多

加快



减小气体反应物的













压强(增大容器容积)

不变

减少

不变

减少

减慢



升高温度

不变

增多

增大

增多

加快



降低温度

不变

减少

减小

减少

减慢



使用催化剂

降低

增多

增大

增多

加快



相互关系

单位体积活化分子数=单位体积分子总数XXXXX活化分子百分数











1.活化分子数变,反应速率不一定变;但活化分子百分数变,则反应速率一定变。

2.对于可逆反应,升温、加压,加入催化剂既加快正反应速率又加快逆反应速率。

 下列说法正确的是(  )

A.增大反应物浓度,可增大单位体积内活化分子的百分数,从而使有效碰撞次数增大

B.有气体参加的化学反应,若增大压强(即缩小反应容器的体积),可增大活化分子的百分数,从而使反应速率增大

C.升高温度能使化学反应速率增大的主要原因是增大了反应物分子中活化分子的百分数

D.催化剂能增大单位体积内活化分子的百分数,从而成千成万倍地增大反应速率

【解析】 浓度和压强的变化是改变单位体积内分子总数,活化分子的百分数不变,而是单位体积内活化分子的数目发生变化;温度、催化剂是改变活化分子的百分数,单位体积内分子总数不变。故应选C、D。

【答案】 CD



2.对于反应2SO2(g)+O2(g)??2SO3(g),能增大正反应速率的措施是(  )

A.通入大量O2      B.增大容器容积

C.移去部分SO3 D.降低体系温度

【解析】 对于该可逆反应,欲增大正反应速率,可采取的措施是:①升高温度;②增大压强;③使用催化剂;④通入反应物(容器体积不变)。B项为减压,D项为降温,C项为移走生成物,它们都能减小正反应速率。故正确答案为A项。

【答案】 A

【教师备课资源】

 0.1 mol/L硫代硫酸钠溶液和0.1 mol/L硫酸溶液各10 mL与5 mL水混合,初始反应速率为v1 mol/(LXXXXXs);0.2 mol/L硫代硫酸钠溶液和0.2 mol/L硫酸溶液各5 mL与20 mL水混合,初始反应速率为v2 mol/(LXXXXXs)。则v1和v2的关系是(  )

A.v1>v2 B.v1<v2

C.v1=v2 D.不能肯定

【解析】 没有掌握溶液混合进行反应时比较反应速率的大小要看混合瞬间的浓度,易错选B。此时确定反应速率大小的依据是:两种反应物的溶液与一定量的水混合后所得溶液中反应物浓度的大小。前一混合溶液中两反应物的浓度都为 mol/L,后一混合溶液中两反应物的浓度都为 mol/L,故v1>v2。故选A。

【答案】 A





1.(2012XXXXX**_*下列有关影响化学反应速率的因素的说法错误的是(  )

A.影响化学反应速率的主要因素是内因,即反应物本身的性质

B.增大反应物浓度,活化分子百分数不变,单位体积内活化分子数增多

C.升高温度可以增大活化分子百分数,也可以增大分子碰撞的频率

D.在其他条件不变时,增大反应物浓度,反应物中的活化分子百分数增大

【解析】 其他条件不变,增大反应物浓度,活化分子百分数没有变,但单位体积内活化分子百分数增多,反应速率加快。

【答案】 D

2.下列不同条件下发生化学反应:A+B===C+D,反应速率由大到小的顺序正确的一组是(  )

①常温下,20 mL溶液中含A和B各0.001 mol;②常温下,100 mL溶液中含A和B各0.01 mol;③常温下,向10 mL含A和B各0.0005 mol的溶液中再加入蒸馏水30 mL;④常温下,100 mL溶液中含A 0.01 mol和B 0.005 mol。

A.①②③④      B.④③②①

C.②④①③ D.②①④③

【解析】 根据题意可知,上述反应其他条件相同,只有A、B的浓度不同。根据浓度对反应速率的影响,浓度越大,反应速率越快,将题目给出的A、B不同的量转化为物质的量浓度进行比较。①中A、B的物质的量浓度均为0.05 mol/L;②中A、B的物质的量浓度均为0.1 mol/L;③中A、B的物质的量浓度均为0.0125 mol/L;④中A的物质的量浓度为0.1 mol/L,B的物质的量浓度为0.05 mol/L。即浓度的大小顺序为:②>④>①>③。故正确答案为C。

【答案】 C

3.向四个体积相同的密闭容器中分别充入一定量的SO2和O2,开始反应时,按正反应速率由大到小的顺序排列,正确的是(  )

①在500 ℃,10 mol SO2和5 mol O2反应

②在500 ℃,用V2O5作催化剂,10 mol SO2与5 mol O2反应

③在450 ℃,8 mol SO2和5 mol O2反应

④在500 ℃,8 mol SO2和5 mol O2反应

A.①②③④ B.②①③④

C.②①④③ D.④③②①

【解析】 本题考查的是催化剂和温度对化学反应速率的影响,最快的反应一定是有催化剂的②,所以A、D两项错误。③和④比较,当然是500 ℃时的反应比450 ℃时的反应快,故反应速率由大到小的顺序为②①④③。

【答案】 C

4.NO和CO都是汽车尾气里的有毒气体,它们之间能缓慢反应生成N2和CO2,对于该反应的下列说法不正确的是(  )

A.增大压强能增大反应速率

B.使用适当催化剂可增大反应速率

C.升高温度能增大反应速率

D.增大压强(体积减小)对该反应速率无影响

【解析】 对于气体之间的反应,增大压强(体积减小)、使用催化剂和升高温度均能增大反应速率,A、B、C均正确,选D。

【答案】 D

5.(2012XXXXX**_*在下列事实中,什么因素影响了化学反应的速率?

(1)集气瓶中有H2和Cl2的混合气体,在瓶外点燃镁条时发生爆炸:________;

(2)黄铁矿煅烧时要粉碎成细小的矿粒:________________________________________________________________________;

(3)熔化的KClO3放出气泡很慢,撒入少量MnO2很快产生气体:________________;

(4)同浓度、同体积的盐酸中放入同样大小的锌粒和镁块,产生气体有快有慢:________________________________________________________________________;

(5)同样大小的石灰石分别在0.1 mol/L的盐酸和1 mol/L的盐酸中反应速率不同:________________;

(6)夏天的食品易某某,冬天就不易发生该现象:________。

【解析】 影响化学反应速率的因素除了浓度、温度、压强、催化剂以外,光、电磁波、超声波、反应物颗粒的大小、溶剂的性质等,也会对化学反应速率产生影响。

【答案】 (1)光 (2)反应物的接触面积 (3)催化剂

(4)反应物本身的性质 (5)反应物的浓度 (6)反应温度

[全文已结束,注意以上仅为全文的文字预览,不包含图片和表格以及排版]

以上为《【新人教版】化学选修四:2-2《影响化学反应速率的因素》教案设计》的无排版文字预览,完整格式请下载

下载前请仔细阅读上面文字预览以及下方图片预览。图片预览是什么样的,下载的文档就是什么样的。

图片预览